大家好,又见面了,我是 GitHub 精选君!
背景介绍
今天要给大家推荐一个 GitHub 开源项目 intuitem/ciso-assistant-community,该项目在 GitHub 有超过 2.0k Star。
一句话介绍该项目:CISO Assistant is a one-stop-shop for GRC, covering Risk, AppSec and Audit Management and supporting +70 frameworks worldwide with auto-mapping: NIST CSF, ISO 27001, SOC2, CIS, PCI DSS, NIS2, CMMC, PSPF, GDPR, HIPAA, Essential Eight, NYDFS-500, DORA, NIST AI RMF, 800-53, 800-171, CyFun, CJIS, AirCyber, NCSC, ECC, SCF and so much more



项目介绍
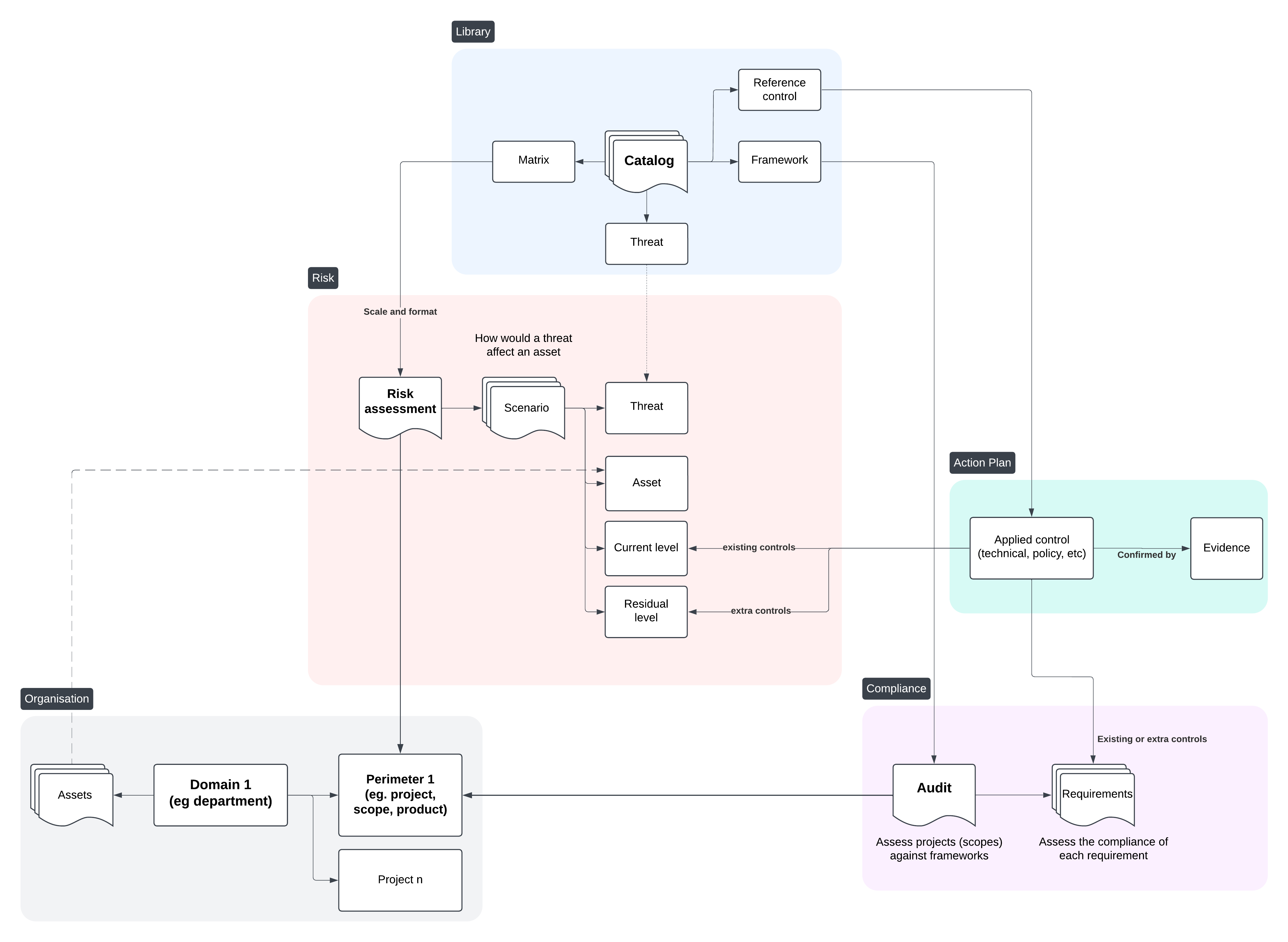
背景介绍: 在当今这个数字化快速发展的时代,企业和机构面临着越来越多的网络安全威胁,这对他们的信息安全管理(Governance, Risk, and Compliance,即 GRC)提出了高要求。管理各种安全框架、保持合规性、评估风险并执行审计变得异常繁重且复杂,尤其是当要同时满足多个国际和地区安全标准时。如 NIST CSF、ISO 27001、SOC2、GDPR、HIPAA 等,这些工作不仅需要大量的手动操作,也极易出错,严重影响企业的效率和安全性能。

项目介绍: “CISO Assistant” 平台应运而生,旨在为 GRC 和网络安全态势管理提供“一站式”服务。该平台显着区别于传统解决方案,通过将合规性与网络安全控制措施的实施显式解耦,内置标准、安全控制和威胁管理功能,支持风险评估和修复计划的追踪,使得组织能够管理安全控制和威胁目录,并允许用户使用简单语法引入自己的框架。通过这种方式,CISO Assistant 能够显著节省组织投入的时间和资源,提高对于 GRC 要求的响应速度和效率。
如何使用: CISO Assistant 提供了 Docker 和 Docker-compose 的安装选项,使得安装过程简洁便捷。您只需克隆仓库:
git clone https://github.com/intuitem/ciso-assistant-community.git
然后运行启动脚本:
./docker-compose.sh
详细的安装选项和使用指导可以在项目的 官方文档 中找到。
项目推介: CISO Assistant 由法国企业 intuitem 开发和维护,专注于网络安全、云计算和数据/AI 领域。该项目在 GitHub 上维护活跃,彰显了强大的社区支持和不断进步的态势。其丰富的安全框架支持(包括但不限于 ISO 27001、NIST CSF、GDPR、HIPAA 等 70 多个世界范围内的框架)使得它成为行业内多个知名公司和组织的首选工具。CISO Assistant 的使用不仅能够让组织更高效、更准确地管理他们的信息安全和合规性需求,而且还大大提升了安全团队对风险的响应能力和治理效率。无论您是刚刚开始关注 GRC 管理,还是正在寻找提升现有流程的解决方案,CISO Assistant 都是一个值得考虑的优秀选项。
以下是该项目 Star 趋势图(代表项目的活跃程度):
更多项目详情请查看如下链接。
开源项目地址:https://github.com/intuitem/ciso-assistant-community
开源项目作者:intuitem
开源协议:Other
以下是参与项目建设的所有成员:
关注我们,一起探索有意思的开源项目。
更多精彩请扫码关注如下公众号。
